Volume 27, Number 1
Zülal Ayar
İzmir Katip Çelebi University, Turkey
While teachers worldwide rapidly switched to emergency remote teaching almost overnight owing to the unprecedented global pandemic, the rise of artificial intelligence (AI) has further transformed language education paradigms. Although previous research has explored foreign language teaching anxiety (FLTA), the self-perceived online L2 speaking anxiety of teachers remains underexplored. Accordingly, this study has been designed on a wide scale to address this lacuna by focusing on the perceptions of anxiety of 179 non-native EFL teachers at the Ministry of Education and instructors in higher education contexts. Moreover, it aimed to reveal its provoking reasons and finally the reported reflections of educators’ apprehension on virtual classes. To that end, qualitative and quantitative data were gathered in a complementary fashion through semi-structured interviews and an online survey developed by the researcher. The study identified the lack of perceived competence, troubles with online technologies, and learners’ English proficiency as factors leading EFL educators to experience online L2 speaking anxiety despite their self-confidence. Their reported reflections also disclosed that self-confidence without competence would be of almost no use in language teaching. Finally, some significant differences were detected between the participants’ demographic variables and their online L2 speaking anxiety.
Keywords: distance education, FLTA, online speaking anxiety, teacher perception, remote teaching
Teaching has long been considered a laborious and exacting profession, not only due to its pedagogical and technological requirements to target diverse learners in diverse educational settings, but also complicated by challenges such as school policy, workload, lack of technical support, or demands from other external factors (Schipor & Duca, 2021). With the advent of the COVID-19 pandemic, a massive unplanned transition from frontal instruction to online platforms occurred in the education system. Though this new modality of teaching was then considered a panacea and an interim solution to prevent the disruption of education, it had unprecedented effects on the system (Nazari et al., 2022). Teachers scrambled to reorient their face-to-face methods and techniques to distance or open and distributed learning (ODL) within days. Besides online delivery of education shelter-in-places, they confronted other difficulties, such as struggling to (a) minimise communication gaps via guided conversations and mediated dialogues (Moore, 1993), (b) promote students self-discovery of knowledge (Knowles, 1975), (c) build a community of practice (CoP) through peer interaction, and (d) facilitate networked learning on digital platforms (Lave & Wenger, 1991). Hence, the burgeoning literature on non-native language teachers has reported that a good number who could not manage to acclimatize to this abrupt migration experienced high anxiety (Akdeniz, 2022).
As reflections of non-native teacher anxiety are multifaceted and have had a different impact on distinct levels of education during and after the pandemic, various related studies have been implemented in language education. However, most of this research has been conducted either directly to language learners, given they are always at the centre of education, or in tandem with non-native teachers and students to see whether or how they trigger or prevent their anxieties. As observed by Francisco and Alieto (2022), further investigation concerning specific types of anxiety in the pandemic period and beyond into the era of expanding AI-based tools has shown that most research has continued to focus on learners’ speaking anxiety (e.g., Chen, 2024; Faqihi, 2024; Wu et al., 2025), rather than on teachers’ anxiety. However, as Horwitz (1996) noted, “language learning is never complete” (p. 365), and teachers themselves remain ongoing language learners. Therefore, it is essential to investigate the foreign language speaking anxiety (FLSA) or the anxiety experienced by non-native teachers when teaching speaking. Given this prevailing trend of studies in English language teaching (ELT) and the dearth of empirical research delving into perceptions of online L2 speaking anxiety among non-native English as a foreign language (EFL) teachers, the current study aimed to bridge this gap by exploring the underlying reasons for such anxiety among Turkish educators of English.
Researchers in ELT have conducted a broad spectrum of studies on language anxiety (LA) for several decades. Scovel (1978) was the first scholar to use the term anxiety in a foreign language education. Thereafter, Horwitz et al. (1986) investigated the impact of anxiety on language learning and identified foreign language anxiety (FLA) with conceptual foundations. Since then, FLA has been mostly scrutinized based on three related anxieties: test anxiety (Young, 1991), fear of negative evaluation (Aida, 1994), and communication apprehension (Horwitz et al., 1986). After the 1980s and 1990s, considering its relation to different aspects of language skills, pioneering studies on FLA have investigated its potential effects on students’ success (Woodrow, 2006). Yet, Horwitz (2001) suggested that teachers of a foreign or second language might also feel anxious due to problems they can neither foresee nor manage. Accordingly, their FLA or FLTA warrants thorough investigation.
To explore FLTA in-depth, several studies have analysed its relationship with various teacher-related variables. Similar to Dişli (2020), Eren (2020) and Aydın and Uştuk (2020) noted that EFL teachers at the onset of their professional careers were more anxious. Aslrasouli and Vahid (2014) also found a negative correlation between teachers’ age and experience and their anxiety levels, although the correlation was weak. Nevertheless, they emphasized the high anxiety levels observed among both novice and seasoned teachers. Yet, in contrast to Eren (2020), they did not discover any differences between gender and teaching anxiety among these Iranian participants. Like Dişli (2020), Machida (2016) also reported no significant correlation between gender and teachers’ sense of anxiety. However, he did not find a significant association between overall English teaching experience and anxiety, which differed from the Iranian context. Instead, he emphasized that factors such as teaching experience (specifically at the elementary school level), teachers’ proficiency levels, and in-service professional training course participation had a notable impact on teacher anxiety. Moreover, considering educators’ last completed degrees for possible contributions to overcoming anxiety, Eren (2020) revealed no significant difference among teachers with a Master’s degree (MA), or Doctor of Philosophy (PhD) and Bachelor’s (BA) degree with regard to their anxiety. Similarly, Akdeniz (2022) did not identify significant relationships between teacher anxiety and variables such as educational background, gender, overall FLTA, or length of teaching experience. Still, fear of negative evaluation was related to school context; teachers at middle and high schools reported less fear and apprehension than did instructors in tertiary-level education.
A growing body of research on FLTA has focused on identifying both the factors that provoke anxiety and the ways in which this anxiety is reflected in classroom practices and dynamics. Aslrasouli and Vahid (2014) associated the reflections of FLTA with (a) language knowledge and proficiency, (b) available facilities, (c) the system of employment, and most importantly, (d) interpersonal relationships. Dişli (2020) detailed that (a) making mistakes, (b) giving lessons to learners at a specific language level, (c) teaching a particular skill, (d) learner attitudes, (e) referring to L1, and (f) misuse of the technology were listed as the key sources of FLTA. İpek (2016) also reported the first three aforementioned factors as the reasons for FLTA in the Turkish EFL context. Likewise, Sammephet and Wanphet (2013) highlighted the importance of (a) learner attitudes and low teacher proficiency in English, (b) teachers’ hesitations in decision-making during courses, (c) time management, and (d) teaching contexts as other causes of anxiety. Furthermore, Aydın and Uştuk (2020) highlighted EFL teachers’ anxiety about making mistakes due to their self-perceptions of English proficiency. Additionally, pressure and confusion caused by learners’ unexpected questions, as well as the fear of their negative evaluation, can all trigger FLTA. Similarly, Akdeniz (2022) found a strong relationship between teachers’ concern about being misjudged and their anxiety. Other factors correlated with FLTA have included (a) a lack of interest among learners, (b) teaching students at a particular proficiency level, (c) giving lessons focused on specific language skills, (d) being unprepared for the course, (e) encountering new situations during class, and (f) experiencing problems with content knowledge. Finally, other studies with a similar scope have linked possible causes of FLTA to (a) student-teacher relationships, (b) teachers’ self-esteem, (c) personal efficacy, (d) self-confidence, and (e) perceived competence in classroom performance, as well as aspects of the teaching setting itself (Eren, 2020; Merç, 2015; Young, 1991).
Horwitz (1996, 2001) affirmed that FLTA was associated with verbal language use. By the same token, much research in language education concentrating on FLTA has confirmed that speaking skill, above all others, seems to be the most anxiety-provoking, with foreign language teachers attributing this to their perceived incompetence in communication (Liu, 2009; Takahashi, 2009). Teachers are called on to perform a range of complex functional and cognitive acts while they manage the classroom, arrange courses enriched with conversational tasks based on constructive communications to lower transactional distance (Moore, 1993), and enhance learner autonomy and self-directed learning (Knowles, 1975). All this addresses concerns about their own pronunciation, accent, and fluency (Alqahtani, 2019; Aydın & Uştuk, 2020). Horwitz et al. (1986) warned language teachers to consider learner profiles, culture, and the environment, given the potential of these to push them to speaking anxiety or interrupt communication. Clearly, a comprehensive investigation is needed to understand FLSA or English speaking anxiety (ESA) in this context (Kralova & Tirpakova, 2019).
The previous literature drawing attention to the FLSA of teachers in non-native EFL contexts has mostly focused on pre-service education, aiming to measure their ESA, reported correlations or effects on their practicum, and identify its sources. To illustrate, Daud et al. (2019) invited non-native English language teacher candidates to participate in a mixed method study design to determine their ESA and its leading factors. Although the rate of ESA was at a moderate level, it was attributed to linguistic factors (e.g., inadequacy in grammar, vocabulary, or pronunciation), social factors (e.g., feeling under pressure during communication, fear of making mistakes, being negatively judged, or losing face), and personal issues (e.g., motivation). Gürsoy and Korkmaz (2018) examined freshmen and senior pre-service EFL teachers’ FLSA through sequential mixed research. They found that these teachers experienced ESA at a mild level, with significant differences observed between male and female student teachers. In addition, the scholars found a negative correlation between participants’ ESA and English proficiency, especially regarding errors in grammar, vocabulary, syntax, and pronunciation. The causes of FLSA were listed as fear of interaction, apprehension about the audience and their negative appraisal, and lack of confidence. Finally, Yaşar and Atay (2021) focused on online discussions and their possible impact on non-native EFL student teachers to investigate their ESA in ODL context. Quantitative reviews and open-response questionnaires were employed to shed light on participants’ perceptions. Yaşar and Atay concluded that online debating lowered prospective teachers’ ESA with a statistically significant effect. Moreover, as emphasized by Lave and Wenger (1991), online debates encouraged participants to develop both their social skills by being involved in an interactive environment and their English-speaking skills by engaging in active online discussions.
As for in-service language teachers’ ESA, only a few extensive studies exist in the literature. For example, Kralova and Tirpakova (2019) investigated the ESA of 175 Slovak EFL teachers in relation to their demographics, such as (a) time spent in an English-speaking country, (b) length of teaching English and language study, (c) age, and (d) intensity of interactions with native speakers. They found a positive relationship between ESA and age, whereas negative correlations were observed between ESA and most of the other variables. Similarly, Karakaya (2011) examined the ESA, foreign language listening anxiety, and perceived competence in teaching skills of 150 non-native EFL instructors, revealing significant correlations with their L2 learning contexts and seniority. Lastly, she reported that their educational background and participation in teacher training programs contributed to perceived competence in teaching these skills.
As has been seen in the foregoing studies, the sources of FLSA of EFL (student) educators, their anxiety levels, and its effects on their language performance have been examined. Yet, to the best of our knowledge, no study has explored the perceptions of online ESA of both in-service English teachers working at the Ministry of Education (MoE) and English instructors affiliated with higher education (HE) in non-native country contexts using a mixed-method research design. However, the so-called new normal introduced by COVID-19, the stress and confusion teachers experienced due to the shift to distance and ODL, as well as other potential unexpected and uncontrollable factors that AI might bring can provoke FLSA more than ever (Yaşar & Atay, 2021). The current literature lacks such a study, the findings of which will provide information on EFL educators’ self-perceived online ESA by examining relationships across a wide spectrum of variables (i.e., gender, age, last completed degree, English teaching experience, and school contexts), while also unveiling the reflections of their sense of FLSA in virtual class contexts. This study was guided by the following research questions.
This research was designed to be administered to both in-service English teachers at the MoE and EFL instructors in HE in Turkey. An online survey was prepared to be delivered to different schools (primary, middle, or high) and universities’ foreign language units after obtaining ethical approval from the ethics board at the researcher’s university. Accordingly, 46.9% of the volunteer attendees were drawn from the in-school contexts listed above, while 53.1% were incorporated from the latter HE context through simple random sampling. The schools where these language practitioners were based were in distinct parts of the country.
As for the participants’ gender distribution, 78.2% were female and 21.8% were male. Regarding age distribution, 11.2% of these educators were aged 30 years or less, 56.4% were between 31 to 40 years of age, 21.2% were 41 to 50, and 11.2% were 51 years of age or older. According to their last completed degrees, 55.9% of the participants had an undergraduate degree, 33.5% had a graduate degree, and 10.6% held a PhD. Regarding their English teaching experience, most of the participants at the MoE had no teaching experience in kindergarten, and more than half did not teach in primary schools; however, 48 teachers gave lessons in middle schools, and nearly half of this sample taught learners in high schools. Of those teaching in the HE context, only one-third of those language practitioners had experience with two-year degree programs, whereas nearly half of them delivered lectures to undergraduate students.
The online survey covered demographic information, followed by a section on online ESA of EFL educators developed by the researcher after searching the literature for well-developed scales on teachers’ second language speaking anxiety, FLSA, or ESA (e.g., Aydın & Uştuk, 2020; Capel, 1997; Ferguson et al., 2012; Horwitz et al., 1986; Kralova & Tirpakova, 2019; Woodrow, 2006). These scales were principally created to measure the speaking anxiety levels of learners, teachers, or pre-service teachers in face-to-face education, different from the intention of this research in many respects. This newly designed 16-item scale was in English and created specifically for the online environment to determine the online ESA of EFL in-service educators. It used a five-point Likert scale with answers from strongly disagree (SD) to strongly agree (SA). The researcher consulted a professor from linguistics and an assistant professor from foreign language education to edit the language in the survey. Thereafter, three experts in the field of ELT and one expert from the assessment and evaluation department evaluated the final version of the scale for content validity. It was then piloted with 12 in-service English teachers and 11 EFL instructors who were not participants in the main research. Accordingly, the survey was well-understood by the educators and, therefore, was shared through a link without any refinements. The online survey was administered to the target group via Google Forms, and responses were collected anonymously. The reliability of the scale was confirmed with a 0.764 Cronbach alpha (α) coefficient value (Cortina, 1993).
As to the triangulation of the data, one-to-one semi-structured online interviews were held in the Turkish language (L1) to help attendees feel unconstrained. Five percent of participants volunteered to take part in these dialogues by providing their e-mail addresses at the end of the survey. For this process, the researcher developed the interview questions after thoroughly reviewing inquiries in the field and then sent them to the two aforementioned experts in ELT for their valuable feedback. The participant educators were asked questions regarding their online ESA, its potential causes, and reflections on digital courses. For example:
Each interview lasted 15 to 20 minutes and was video recorded on the Zoom platform. Overall, the data collection process took almost two months due to the participants’ tight schedules and other time constraints.
The data were analysed using Statistical Package for Social Sciences for Windows 25.0 and Analysis of a Moment Structures. In pursuit of the reliability analysis, the Kaiser-Meyer-Olkin (KMO) measure of sampling adequacy was calculated and found to be 0.812, indicating that the sample was adequate for factor analysis. In addition, results of the chi-square value were recorded to be significant (χ2 (120) = 1034.443; p < 0.01) according to the Bartlett Sphericity test, confirming that the correlations between items were sufficiently large for factor analysis. An explanatory factor analysis was conducted using principal components analysis and varimax rotation methods (Browne & Cudeck, 1993). Survey items 3, 5, 9, and 13 were excluded due to overlapping loadings, and item 10 was removed because its total item correlation was below 0.30. The final four-factor solution accounted for 61.8% of the total variance. As for the confirmatory factor analysis, the structural equation modelling results were significant at the p = 0.000 level, with 16 items loading onto four factors. Model fit was further improved by allowing covariances between error terms with high modification indices. The goodness of fit index (GFI) was 0.852, indicating an acceptable model fit. In conclusion, the scale was confirmed to provide construct validity (X2/SD = 2.723; RMSEA = 0.098; CFI = 0.826; AGFI = 0.791; NFI = 0.756; IFI = 0.830; TLI = 0.783).
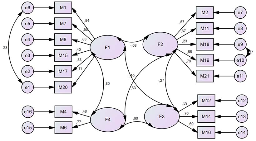
Figure 1
Multifactor Model

Note. M, F, and e represent the item, factor, and error term, respectively.
Figure 1 shows that while F1 had the highest explanatory value, F4 had the lowest, which explains why this factor had more connections with the others. In contrast to F4, the lack of strong correlations among other factors (F1–F2 = -0.8; F2–F3 = -27; F1–F3 = -10) shows that the distribution of the items was appropriate. The number of covariances was also below five, and the fact that they were among internal factors further increased the reliability of the model. Moreover, the t-value was significant and the factor loading values of all items were between 0.344 and 0.823. Thus, the factors were appropriate for the structure, and the structure itself was statistically confirmed (Browne & Cudeck, 1993). Finally, the independent t-test, a one-way analysis of variance, and the Bonferroni test were applied to find significant differences between ESA and demographic variables of the participants (see Appendix).
As to the qualitative data, participants were each assigned a number to maintain their anonymity and these identifiers were included with their quotes (i.e., E1, E2, and so on). Thematic analysis of the interviews was done by the researcher and one of her colleagues who was a PhD candidate in ELT. After transcribing and translating into L2, the data was coded in two rounds. First, the codes for the first three questions were created separately, and the raters came together to compare each code and reshape them after they coalesced. Next, categories were identified and the emerged themes listed beneath them. Having analysed the verbatim translations of all interview questions, investigation of the last two questions was also completed by these two raters adhering to the same process of thematic analysis.
Table 1
Provoking Reasons for Online ESA
| Category | Theme | Descriptive comments |
| Student-related items (n = 35 references) | 1. Lack of motivation | unwillingness in digital classes and not fulfilling the requirements of the course due to lack of purpose |
| 2. Lack of interactivity | lack of visual communication and facial expressions | |
| 3. Lack of feedback | learners do not provide (immediate) feedback or pass any remarks | |
| 4. Lack of interest | not directing attention to the course or not desiring to carry out tasks | |
| 5. Student differences | overall differences among the target audience | |
| Teacher-related items (n = 62) | 6. Being video recorded | performance being judged by others |
| 7. Lack of emotional bond with learners | lack of common background with some learners | |
| 8. Mispronunciations | fear of making pronunciation mistakes | |
| 9. Inability to express oneself | feeling inadequate to pass along the gist of the course to learners (depending on their levels) | |
| 10. Inability to understand learners’ intake | problem of detecting learners’ comprehension | |
| Other items (n = 5) | 11. Failure to make students open cameras | legal dimension of online courses |
| 12. Technical issues | web-based problems |
After gathering all categories and themes and combining them, three categories and 12 distinct themes were identified (see Table 1). As the raters reached.81 inter-rater reliability, their almost perfect agreement was statistically confirmed (Landis & Koch, 1977).
As Figure 1 highlights, based on the six items (M1, M7, M8, M15, M17, and M20) within the first factor, the primary reason for online ESA was reported to be related to the lack of perceived competence in online English-speaking similar to Alqahtani (2019), Aslrasouli and Vahid (2014), Aydın and Uştuk (2020), Daud et al. (2019), Gürsoy and Korkmaz (2018), Karakaya (2011), Liu (2009), Kralova and Tirpakova (2019), Sammephet and Wanphet (2013), and Takahashi (2009). As M8 (I feel that I need to improve my English speaking after the courses), M17 (I am concerned about my English deficiencies in speaking), and M20 (It makes me upset that I cannot control grammar when I speak English) had the highest values, this was directly correlated with the deficiencies in general language use. Moreover, M1 (I feel more anxious when I have to speak English than in the real classroom), M15 (I would feel less nervous about my course if I did not have to cover so much material in such a short time), and M7 (I am worried that students will not understand my English speech) corroborated this notion despite their lower ratio in the model. This was also evident in the comments of the interviewees in Table 1 where teacher-related items (n = 62) were listed as the category involving the most prominent reasons for online ESA. This was particularly due to (a) failing to observe learners’ knowledge construction (see theme 10 with 23 references); (b) following structured open learning; and (c) feeling transactional distance (Moore, 1993; see themes 7 and 9 with 20 and 17 references, respectively). Participants did not feel they adequately understood the extent to which their students grasped the core of their speech or were able to get their message across to the target group (Eren, 2020; Merç, 2015).
As to F3, the use of online technologies was labelled as another cause of anxiety, as exemplified by M12 (I feel overwhelmed by the complexity of the platform), M14 (I feel more confident about speaking English when I do not have to turn on my camera), and M16 (I would feel better about speaking English if the platform allowed fewer students to attend lessons). Some participants attributed their ESA to virtual settings and the use of digital tools, already identified as a theme (entitled other items) in Table 1, and similarly explored by Akdeniz (2022). Furthermore, with its two items, namely M4 (I feel less nervous while giving instructions in English to students at low proficiency levels), and M6 (I do not feel comfortable when my students speak better English than I do), F4 described learner proficiency as the other provoking reason for ESA. This was also substantiated by the categories of student-related items (n = 35), and the second, third, and fifth themes, which supported the importance of rapport and interaction among students and educators (Moore, 1993), as well as creating a CoP (Lave and Wenger, 1991) in distance education or ODL. Hence, this result was in tune with the work by Dişli (2020) and İpek (2016).
Another factor supporting F4’s result was F2, since it attributed the potential reason for ESA to a lack of self-confidence in online speaking performance. Yet, as this factor covered positive attitudes towards online language teaching experiences different from the others, it displayed the self-assurance of these educators as evidenced by high scores on M19 (I feel comfortable when I come to the course prepared), M21 (I like spontaneous English talks with my students similar to the ones in the real classroom), M18 (Though I initially feel worried about how to conduct lessons, I can complete them successfully), M2 (I am satisfied with my credentials to speak English during the course), and M11 (I feel confident in using all the required supplementary materials in my course). Concerns by E8 illustrate the gap and disagreement between F1 and F2: “Whenever I come to class prepared, I get the feeling of standing up to all kinds of difficulties while speaking, but unfortunately, I experienced that I could not overcome the questions posed instantly”. This suggests that despite confidence in their English-speaking performance in digital classes, the lack of perceived competence interfered with their L2 speaking skills (see Karakaya, 2011 for further discussion).
As for the second research question (see Appendix), a statistical difference was not detected among any of the factor values and participants’ gender, similar to Akdeniz (2022), Dişli (2020), and Machida (2016), but different from Eren (2020), and Gürsoy and Korkmaz (2018). On the other hand, the Appendix displays a significant difference between F1 scale rates according to participants’ ages, similar to Kralova and Tirpakova (2019). In addition to the chart in Figure 2, which demonstrates F1 mean rates and range according to age groups, the Bonferroni test also revealed that the rates of participants aged 30 or below and 31 to 40 were higher than those aged 41 to 50. This finding implied the significance of seniority, indicating that the younger the educators were, the less their perceived competence (Aydın & Uştuk, 2020; Dişli, 2020; Eren, 2020).
Figure 2
F1 Mean Rates According to Participants’ Ages

Another significant difference was recorded between each of F1, F2, F3, F4, and the total rates of the participants according to the institutions where they worked. The rates for these factors and MoE teachers were higher than those in the HE context. Moreover, the F2 rates of instructors in HE were higher than those of teachers in the MoE. That is, teachers in MoE were reported to feel more anxious since their self-confidence was less than in the HE context, in contrast with the result by Akdeniz (2022). This can also be correlated with their last completed degrees, which the researcher also detected as a statistically significant difference in F3 rates. The Bonferroni test uncovered that the F3 scale rates of participants who had completed only an undergraduate level were higher than those with an MA, dissimilar to the findings reported by Eren (2020). Given potentially limited professional development opportunities (Karakaya, 2011; Machida, 2016), inadequate training for the use of technology in ODL (Dişli, 2020), the permissive academic atmosphere in school contexts (Akdeniz, 2022), and fewer teachers with an MA degree in MoE, this finding complemented the foregoing conclusion.
Having scrutinized the statistical relationship of factors with five independent variables, the researcher noted a significant difference between F3 and total rates for the primary school teachers. Unlike Machida’s (2016) findings, their ESA scale rates were higher than teachers without this experience. Another statistically significant difference was found for F3 rates according to middle school experience, whose F3 was higher than for the educators without this experience. Similarly, F3 rates were significantly higher for those with high school teaching experience compared to those who had not taught at that level. As the only participant with a total of 26 years of experience across different education levels, this can be best explained by E7. “I have gained the awareness that my technological knowledge in language teaching is insufficient, especially after experiencing the challenge of referring to online resources in digital language courses; I felt anxious about this situation at times.”
Distinct from MoE, another significant difference was observed in F2, F3, F4, and the total anxiety scores, based on instructors’ experience in associate degree programs. Additionally, their F2 was higher than participants without any experience in a two-year degree. This was totally in parallel with F3, F4, and total rates of participants who did not have experience in this degree; their rates were higher than those for the inexperienced participants. Finally, similar to the two-year degrees, the researcher reported a significant difference for the rates of F1, F2, F3, and F4 according to the participants’ experience in BA programs; their F2 rates were also higher than others without this experience. It was also apparent that the F1, F3, and F4 rates of participants without undergraduate experience were higher than practitioners who had gained experience there. Taken together, with regard to both associate and BA degrees, instructors in the HE context were self-confident in improvising speech and managing the class, yet they were concerned about efficient language use, technical issues, and learners’ English language level in online lessons (Karakaya, 2011). In that respect, E3 also declared that “as learner proficiency is above the average and the course content is highly loaded, it is necessary to be assertive about technological pedagogical content knowledge in the online platform, thus making any mistakes while speaking worries me.”
The reported reflections of online ESA experienced by EFL educators in virtual language classes is worth discussing, especially in light of the analysis of the last interview questions. The first category (observable reactions in speech) ranked with 25 references in total given the rates of L1 use and teacher-centred class, whereas the category entitled evasive reactions with two themes (i.e., changing topic, having breaks) reached eight references. The category least referred to, namely personal reactions, received only four references relating to the themes of impatience and threats. These likely stemmed from participants’ troubles with English-speaking competence (see F1 in the multifactor model) and faltering due to the lack of learner feedback, interest, and interactivity (Aslrasouli & Vahid, 2014; Sammephet & Wanphet, 2013), which are regarded as pivotal items in ODL and distance education by Lave and Wenger (1991). In this respect, E5 shared that “sometimes I feel the need to hear their voices to such an extent that I feel impatience and a sense of my anxiety intensifying, then I directly refer to L1 and pose some questions to receive feedback from them.” This echoed aspects of poor teacher-student interactions (Eren, 2020; Merç, 2015; Moore, 1993). However, as was already presented in Table 1 (see theme 6), being one of the two teachers who had not experienced online ESA, E1 suggested that “anxious teachers probably have a fear of being judged. If I experience ESA during my e-lessons, I do not attempt to camouflage but share it with learners or confess that I made a mistake.” E1 attributed teacher’ online ESA to their fear of negative evaluation (Aida, 1994; Aydın & Uştuk, 2020; Gürsoy & Korkmaz, 2018; Daud et al., 2019). This finding suggested that reflections of online ESA may be situation-specific since some participant educators seemed to think and feel about these experiences differently (Akdeniz, 2022; İpek, 2016).
This study revealed that, despite educators’ self-confidence, some notable factors (i.e., the lack of perceived competence, troubles with the use of online technologies, and learner proficiency) prompted language practitioners to experience communication apprehension in online settings. This might indicate that self-confidence alone is insufficient to mitigate anxiety if it is not supported by actual competence, particularly in the context of online language instruction. Furthermore, the findings stressed that teachers’ perception of their own competence was directly proportional to their age; younger educators tended to feel less competent and, consequently, experienced higher levels of online ESA compared to their older counterparts. Additionally, English teachers working in the MoE reported higher levels of online ESA than those teaching in other contexts, such as higher education. This difference may be attributed to variations in institutional support, resources, and expectations.
Educators with MA degrees did not feel the challenge of either using technology or meeting the overall requirements of online teaching compared to teachers with only undergraduate degrees, which might suggest that higher educational attainment is associated with greater adaptability and confidence in online environments. A striking fact concerning the school context was that teachers from MoE were more likely to experience online ESA due to issues related to perceived competence and technology use, while instructors without experience in two-year and BA degrees reported apprehensions about perceived competence, technology use, and learner proficiency. Finally, the researcher noted that the reflections of educators’ ESA on EFL courses might vary depending on the specific context of ODL, indicating that anxiety is not uniform but rather situation specific.
As an implication of this study, the online ESA of non-native in-service teachers seems to be virgin territory, as evidenced by the hardship the researcher experienced finding a research design that matched the scope of this study. Thus, further similar studies could delve deeper into the underlying causes of online (perceived) ESA, identify its levels, and assess the quality of teachers’ speech, potentially using AI tools or observations of their digital field experiences. As ODL intends to be accessible and inclusive, and ESA appears as a barrier here, future studies could be administered to both teachers and learners to check the impact of teachers’ ESA on learner achievements with pre- and post-tests. Investigators could also analyse students’ perceptions of educators’ oral involvement and the ways in which they distinguish more or less proficient online English-speaking teachers. Finally, concerning the limitation of this research, as the gathered data only concentrated on Turkish EFL educators, scholars could also incorporate teachers with diverse cultural and linguistic backgrounds from foreign/second language contexts into similar research designs. This would help transfer our findings to wider ODL contexts. Increasingly, global ODL settings consider psychologically safe learning environments, and support teacher training and professional development through alternative interaction modes and built-in support systems. Thus, researchers could also examine how educators’ ESA mediates affective experiences to potentially improve their self-confidence, self-esteem, perceived competence, and personal efficacy. Integrating anxiety-reducing strategies into platforms can scaffold inclusivity in global ODL environments (Nazari et al., 2022; Schipor & Duca, 2021; Zarei et al., 2024).
I want to express my gratitude to the anonymous participants who made this study possible by sharing their candid thoughts and to the IRRODL editors, especially Agnieszka (Aga) Palalas, Robyn Unrau, and Janice Thomas, who made considerable refinements to the study.
Aida, Y. (1994). Examination of Horwitz, Horwitz, and Cope’s construct of foreign language anxiety: The case of students of Japanese. The Modern Language Journal, 78(2), 155-168. http://doi.org/10.1111/j.1540-4781.1994.tb02026.x
Akdeniz, G. Y. (2022). A mixed-methods study on foreign language teaching anxiety among Turkish EFL teachers [Master’s thesis, Anadolu University]. https://www.proquest.com/openview/eea095295aa3eb7930e4921174b3940f/1?pq-origsite=gscholar&cbl=2026366&diss=y
Alqahtani, S. M. (2019). The impact of language anxiety on EFL learners’ proficiency: Case study of University of Jeddah. Adalya, 8(12), 844-864. https://www.researchgate.net/publication/339800167
Aslrasouli, M., &Vahid, M. (2014). An investigation of teaching anxiety among novice and experienced Iranian EFL teachers across gender. Procedia-Social and Behavioral Sciences, 98, 304-313. https://doi.org/10.1016/j.sbspro.2014.03.421
Aydın, S., & Uştuk, Ö. (2020). A descriptive study on foreign language teaching anxiety. Online Journal of Education and Teaching, 7(3), 860-876. https://iojet.org/index.php/IOJET/article/view/846
Browne, M. W., & Cudeck, R. (1993). Alternative ways of assessing model fit. In K. A. Bollen & J. S. Long (Eds.), Testing structural equation models (pp. 136-162). Sage. https://doi.org/10.1177/00491241920210020
Capel, S. A. (1997). Changes in students’ anxieties and concern after their first and second teaching practices. Educational Research, 39(2), 211-228. https://doi.org/10.1080/0013188970390208
Chen, Y.-C. (2024). Effects of technology-enhanced language learning on reducing EFL learners’ public speaking anxiety. Computer Assisted Language Learning, 37(4), 789-813. https://doi.org/10.1080/09588221.2022.2055083
Cortina, J. M. (1993). What is coefficient alpha? An examination of theory and applications. Journal of Applied Psychology, 78(1), 98-104. https://doi.org/10.1037/0021-9010.78.1.98
Daud, A., Ras, F., Novitri, X., & Audia, C. P. (2019). Factors contributing to speaking anxiety: A case study of pre-service English teachers. Journal of Educational Sciences, 3(3), 412-422. https://doi.org/10.31258/jes.3.3.p.412-422
Dişli, A. (2020). A mixed approach towards EFL teachers teaching anxiety [Master’s thesis, Çağ University]. https://acikbilim.yok.gov.tr/handle/20.500.12812/71336
Eren, G. (2020). Foreign language teaching anxiety and self-efficacy perceptions of native and non-native EFL instructors at tertiary level institutions [Master’s thesis, Bilkent University]. https://tez.yok.gov.tr/UlusalTezMerkezi/tezDetay.jsp?id=1gNB-ZW1XFx2Yi11S74g-A&no=XJN-Ow2LYY1Y9mLHOWQ4mA
Faqihi, M. A. (2024). Triggers for foreign language speaking anxiety: Perceptions of Saudi EFL college students. English Language Teaching, 17(2), 1-17. https://doi.org/10.5539/elt.v17n2p1
Ferguson, K., Frost, L., & Hall, D. (2012). Predicting teacher anxiety, depression, and job satisfaction. Journal of Teaching and Learning, 8(1). https://doi.org/10.22329/jtl.v8i1.2896
Francisco, W. S., & Alieto, E. O. (2022). Language learning in modular set-up: Challenges and coping mechanisms of secondary students. Basic and Applied Education Research Journal, 3(1), 41-55. http://doi.org/10.11594/baerj.03.01.04
Gürsoy, E., & Korkmaz, H. (2018). Speaking anxiety of freshmen and senior prospective ELT teachers. Eğitimde Kuram ve Uygulama, 14(1), 48-60. http://doi.org/10.17244/eku.346886
Horwitz, E. K. (1996). Even teachers get the blues: Recognizing and alleviating non-native teachers’ feelings of foreign language anxiety. Foreign Language Annals, 29(3), 365-372. https://doi.org/10.1111/j.1944-9720.1996.tb01248.x
Horwitz, E. K. (2001). Language anxiety and achievement. Annual Review of Applied Linguistics, 21, 112-127. http://doi.org/10.1017/S0267190501000071
Horwitz, E. K., Horwitz, M. B., & Cope, J. (1986). Foreign language classroom anxiety. The Modern Journal, 70(2), 125-132. https://doi.org/10.2307/327317
İpek, H. (2016). A qualitative study on foreign language teaching anxiety. Journal of Qualitative Research in Education, 4(3), 92-105. https://doi.org/10.14689/issn.2148-2624.1.4c3s5m
Karakaya, D. (2011). Non-native EFL teachers’ foreign language listening and speaking anxiety and their perceived competencies in teaching these skills [Master’s thesis, Middle East Technical University]. https://open.metu.edu.tr/handle/11511/21040
Knowles, M. (1975). Self-directed learning: A guide for learners and teachers. Association Press. https://doi.org/10.1177/105960117700200220
Kralova, Z., & Tirpakova, A. (2019). Non-native EFL teachers’ speaking anxiety: Post-communist country context. SAGE Open, 9(2). https://doi.org/10.1177/2158244019846698
Landis, J. R., & Koch, G. G. (1977). An application of hierarchical kappa-type statistics in the assessment of majority agreement among multiple observers. Biometrics, 33(2), 363-374. https://doi.org/10.2307/2529786
Lave, J., & Wenger, E. (1991). Situated learning: Legitimate peripheral participation. Cambridge University Press. http://dx.doi.org/10.1017/CBO9780511815355
Liu, M. (2009). Reticence and anxiety in oral English lessons. Peter Lang. https://www.peterlang.com/document/1105859
Machida, T. (2016). Japanese elementary school teachers and English language anxiety. TESOL Journal, 7(1), 40-66. https://doi.org/10.1002/tesj.189
Merç, A. (2015). Foreign language teaching anxiety and self-efficacy beliefs of Turkish pre-service EFL teachers. The International Journal of Research in Teacher Education, 6(3), 40-58. https://ijrte.inased.org/makale/156
Moore, M. G. (1993). Theory of transactional distance. In D. Keegan (Ed.), Theoretical principles of distance education (pp. 22-38). Routledge. https://www.scirp.org/reference/referencespapers?referenceid=2868375
Nazari, F., Ghanizadeh, A., & Mirzaee, S. (2022). EFL teachers’ coping strategies amidst the COVID 19 virtual education and their association with work engagement and teacher apprehension. Educational Research for Policy and Practice, 22(1), 1-22. https://doi.org/10.1007/s10671-022-09317-0
Sammephet, B., & Wanphet P. (2013). Pre-service teachers’ anxiety and anxiety management during the first encounter with students in EFL classroom. Journal of Education and Practice, 4(2), 78-87. https://doi.org/10.13140/RG.2.1.5016.4966
Schipor, M.-D., & Duca, D.-S. (2021). On-site vs. online teaching: Challenges and coping strategies. Revista Romaneasca pentru Educatie Multidimensionala, 13, 123-136. https://doi.org/10.18662/rrem/13.1Sup1/388
Scovel, T. (1978). The effect of affect on foreign language learning: A review of the anxiety research. Language Learning, 28(1), 129-142. https://doi.org/10.1111/j.1467-1770.1978.tb00309.x
Takahashi, A. (2009). Self-perception of English ability: Is it related to proficiency and/or class performance? Niigata Studies in Foreign Languages and Cultures, 14, 39-48. https://www.semanticscholar.org/paper/Self-perception-of-English-Ability%3A-Is-it-related-Takahashi-%E9%AB%98%E6%A9%8B/98ed59be9cf961fa46ca4846b2569044e2f1f396
Woodrow, L. (2006). Anxiety and speaking English as a second language. Regional Language Centre Journal, 37(3), 308-328. https://doi.org/10.1177/0033688206071315
Wu, T. T., Hapsari, I. P., & Huang, Y. M. (2025). Effects of incorporating AI chatbots into think-pair-share activities on EFL speaking anxiety, language enjoyment, and speaking performance. Computer Assisted Language Learning, 1-39. https://doi.org/10.1080/09588221.2025.2478271
Yaşar, M. Ö., & Atay, D. (2021). Emergency remote teaching and the effects of online debate on L2 speaking anxiety: Pre-service English language teachers’ perspectives. English as a Foreign Language International Journal, 2(6), 80-104. http://doi.org/10.56498/423262022
Young, D. J. (1991). Creating a low-anxiety classroom environment: What does language anxiety research suggest? The Modern Language Journal, 75(4), 426-439. https://doi.org/10.2307/329492
Zarei, M. A., Alibakhshi, G., & Nezakatgoo, B. (2024). Strategies employed by EFL teachers to cope with language learners’ classroom anxiety. TESOL Journal, 15(4), e843. https://doi.org/10.1002/tesj.843
| Variables | Statistical test | F1 | F2 | F3 | F4 | Total | |
| X̄±SS | X̄±SS | X̄±SS | X̄±SS | X̄±SS | |||
| Gender | Female | 2.33±0.89 | 3.87±0.84 | 1.95±0.84 | 2.16±1.07 | 2.58±0.57 | |
| Male | 2.13±0.93 | 3.87±0.89 | 1.91±1.00 | 2.08±0.94 | 2.5±0.66 | ||
| t-test | 1.239 | -0.040 | 0.307 | 0.464 | 0.778 | ||
| p | 0.217 | 0.969 | 0.760 | 0.643 | 0.437 | ||
| Age | 30 or less | 2.5±0.51 | 3.91±0.67 | 1.82±0.75 | 2.3±0.85 | 2.63±0.39 | |
| 31 to 40 | 2.43±0.95 | 3.81±0.88 | 1.92±0.83 | 2.13±1.1.0 | 2.57±0.61 | ||
| 41 to 50 | 1.84±0.74 | 3.99±0.89 | 1.91±0.91 | 2.12±1.00 | 2.47±0.6 | ||
| 51 or more | 2.2±0.96 | 3.9±0.78 | 2.25±1.13 | 2.1±1.01 | 2.61±0.62 | ||
| F-test | 4.619 | 0.462 | 0.993 | 0.172 | 0.489 | ||
| p | 0.004* | 0.709 | 0.397 | 0.915 | 0.690 | ||
| Bonferroni | 1.2>3 | - | - | - | - | ||
| Institution | MoE | 2.51±0.96 | 3.6±0.96 | 2.25±0.92 | 2.33±1.05 | 2.67±0.63 | |
| HE | 2.09±0.79 | 4.11±0.65 | 1.67±0.74 | 1.98±1.00 | 2.46±0.53 | ||
| t-test | 3.245 | -4.122 | 4.572 | 2.235 | 2.371 | ||
| p | 0.001* | 0.000* | 0.000* | 0.027* | 0.019* | ||
| Last completed degree | BA | 2.36±0.84 | 3.75±0.95 | 2.06±0.87 | 2.25±1.02 | 2.6±0.61 | |
| MA | 2.16±0.98 | 4.02±0.69 | 1.68±0.66 | 1.94±1.02 | 2.45±0.5 | ||
| PhD | 2.31±0.95 | 4.01±0.6 | 2.16±1.28 | 2.26±1.15 | 2.68±0.68 | ||
| F-test | 0.974 | 2.346 | 4.243 | 1.758 | 1.739 | ||
| p | 0.380 | 0.099 | 0.016* | 0.175 | 0.179 | ||
| Bonferroni | - | - | 1>2 | - | - | ||
| Teaching experience | |||||||
| Kindergarten | NoE | 2.22±0.85 | 3.88±0.91 | 1.89±0.8 | 2.09±1.04 | 2.52±0.56 | |
| E | 2.57±1.08 | 3.79±0.5 | 2.21±1.14 | 2.39±0.99 | 2.74±0.67 | ||
| t-test | -1.689 | 0.772 | -1.519 | -1.483 | -1.921 | ||
| p | 0.099 | 0.442 | 0.137 | 0.140 | 0.056 | ||
| Primary school | NoE | 2.22±0.86 | 3.9±0.86 | 1.79±0.83 | 2.03±1.06 | 2.48±0.6 | |
| E | 2.38±0.95 | 3.82±0.84 | 2.16±0.9 | 2.3±0.99 | 2.67±0.56 | ||
| t-test | -1.190 | 0.611 | -2.915 | -1.705 | -2.066 | ||
| p | 0.235 | 0.542 | 0.004* | 0.090 | 0.040* | ||
| Middle school | NoE | 2.24±0.83 | 3.96±0.66 | 1.75±0.79 | 2.02±1.04 | 2.49±0.55 | |
| E | 2.32±0.95 | 3.81±0.95 | 2.07±0.91 | 2.23±1.03 | 2.61±0.61 | ||
| t-test | -0.587 | 1.289 | -2.420 | -1.302 | -1.259 | ||
| p | 0.558 | 0.199 | 0.017* | 0.195 | 0.210 | ||
| High school | NoE | 2.24±0.85 | 3.93±0.72 | 1.73±0.7 | 2.00±1.03 | 2.48±0.51 | |
| E | 2.33±0.95 | 3.8±0.96 | 2.16±0.98 | 2.29±1.02 | 2.64±0.65 | ||
| t-test | -0.626 | 1.066 | -3.405 | -1.878 | -1.927 | ||
| p | 0.532 | 0.288 | 0.001* | 0.062 | 0.056 | ||
| Associate’s degree | NoE | 2.34±0.84 | 3.77±0.94 | 2.14±0.87 | 2.28±0.98 | 2.63±0.59 | |
| E | 2.19±0.99 | 4.04±0.62 | 1.59±0.79 | 1.91±1.11 | 2.43±0.56 | ||
| t-test | 1.063 | -2.353 | 4.169 | 2.330 | 2.181 | ||
| p | 0.289 | 0.020* | 0.000* | 0.021* | 0.030* | ||
| BA | NoE | 2.42±0.89 | 3.62±0.98 | 2.08±0.9 | 2.3±1.06 | 2.61±0.65 | |
| E | 2.14±0.89 | 4.12±0.6 | 1.8±0.83 | 1.99±1.00 | 2.51±0.51 | ||
| t-test | 2.124 | -4.095 | 2.198 | 2.005 | 1.092 | ||
| p | 0.035* | 0.000* | 0.029* | 0.047* | 0.277 | ||
Note. NoE indicates no experience; E represents experience.
*p < 0.05

Microphones on Unmute: Perceived Online English-Speaking Anxiety of Non-Native EFL Educators by Zülal Ayar is licensed under a Creative Commons Attribution 4.0 International License.