Volume 20, Number 1

Rima Al Tawil
Yorkville University, New Brunswick, Canada
Does nonverbal communication exist in asynchronous, text-based online education? It is commonly believed that it does not due to the absence of body language and paralanguage. An examination of the definitions and forms of nonverbal cues suggests the possibility for some of them to be transmitted through asynchronous, text-based online human interactions. To explore the presence, type, and potential impact of electronic nonverbal cues (eNVC), I conducted this research using the Exploratory Sequential Mixed-Method Design. Phase 1 constituted the preliminary, qualitative stage of this research, during which participants completed an online questionnaire to identify what actions, if any, could speak louder than words in discussion-based courses. Thematic analysis of the questionnaire answers revealed the potential existence and influence of several eNVC categories. Phase 2 constituted the quantitative stage, and served to validate Phase 1 findings through the data collection and analysis of two versions of an online survey: one for professors and another for learners. The collated research findings confirmed that eNVC exist and communicate messages beyond those sent and received through printed words in the asynchronous, online learning environment. According to study participants, these types of electronic cues contributed to the social and teaching presences, and therefore carried the potential to influence students' levels of engagement and motivation.
Keywords: text-based, asynchronous, communication, electronic nonverbal cues (eNVC), social presence, teaching presence, engagement, motivation
"Online courses are convenient, but they lack interactions with students and instructors." This is a statement I often hear when I share the benefits of online education. Regardless of my efforts to explain the different forms of interactions within the online learning community, I usually receive the typical response of, "Yes, but I prefer real interactions," a statement which suggests that my collocutor is unknowingly referring to the nonverbal cues that accompany face-to-face encounters such as facial expressions, body language, and paralanguage.
In face-to-face situations, nonverbal cues fill out language gaps by providing optical illustrations and aural representations that affirm, emphasize, or contradict the meaning of the spoken words (Knapp & Hall, 2009). So, is it possible for learners participating in asynchronous, text-based online courses to experience real human interactions without facial expressions and paralanguage? Can they establish and perceive social presence without body language, and if so, how? Are there different types of nonverbal cues which fill out the electronic language gaps and influence the online learning experience?
To explore the existence and impact of electronic nonverbal cues (eNVC), I conducted this research using the Exploratory Sequential Mixed-Method Design. Phase 1 established the basis of this project when eight participants answered the open-ended questions of an online questionnaire. Phase 2 consisted of two versions of an online survey, one for faculty and another for learners. The survey questions stemmed from Phase 1 data analysis, and aimed to verify Phase 1 findings.
The combination of the qualitative and quantitative findings suggested the existence of four categories of eNVC which have the potential to influence participants' perceptions of social and teaching presences, as well as the students' engagement and motivation in text-based, asynchronous online learning environments.
Education is a social activity based on communication. During the last decade, ways of communicating within the educational context have changed due to the emergence and growth of online education. Students and instructors participating in web-based courses experience the need for learning how to use this channel not only to exchange unambiguous messages, but also to build supportive learning communities (Dunlap & Lowenthal, 2018). Since communities are formed through interpersonal relationships comprised of both verbal and nonverbal communication, it is necessary to examine how an online learning community can establish interpersonal relationships despite the lack of traditional nonverbal cues usually present in face-to-face interactions.
In critical reflection regarding my experience in asynchronous, text-based online learning environments, I notice that it is possible for participants in such courses to send and receive messages beyond their printed words. Such messages usually pertain to emotions, attitudes, and personality traits, thus they can be labeled as nonverbal cues. However, due to their distinctive electronic feature, I will refer to them as eNVC throughout this study.
Although there is a wealth of terms describing educational programs which do not require the participants' physical presence in the learning environment, the term "online learning" is used throughout this study to refer to asynchronous, text-based courses delivered solely via the World Wide Web. This study excludes web-based courses with any type of integrated and evaluated video/audio conferencing, blended learning, and real-time virtual representations of participants.
Despite the prevailing belief that nonverbal communication is absent from online courses, a quick investigation of the terms "body language," "paralanguage," and "nonverbal" reveals the underlying reason behind this misconception. Body language refers to facial expressions, physical appearance, gestures, posture, and kinesics, whereas paralanguage refers to vocal elements present in speech (Littlejohn & Foss, 2009). While body language and paralanguage are important forms of nonverbal communication, they do not encompass all forms of nonverbal communication which consists of any type of messages sent and received beyond the use of words (Burgoon, Guerrero, & Floyd, 2010). Within the scope of this project, such messages could be embodied in the writing style, timing, frequency, and length of asynchronous, text-based communication. They could also include two-dimensional (2D) visual cues such as photographs, pictographs, illustrations, symbols, and colors.
This research sought to answer the following questions:
Research participants included faculty and students of an online graduate program at a Canadian university. In this program, text-based courses are spread over six-week terms, during which asynchronous interactions take place in the form of postings in discussion boards (DBs). Usually, each course starts by inviting students to write a brief autobiography and to post a profile picture. Following the introductory stage, students independently complete assigned readings, then initiate weekly discussion threads, and respond to some of their peers' postings. Instructors' direct engagement in the online discussions varies, according to their beliefs of what constitutes best online instructional practices. Limiting the study to a single setting helped eliminate variables which could derive from differences in institutional policies, platforms, programs structures, and courses requirements.
Due to the lack of academic studies on the topic of eNVC, this research was guided by the principles of the theory of communication, and the elements of the social and teaching presences as described in the community of inquiry (CoI) model.
Communication is at the core of all educational acts, including online learning. To explain the human communication process, many scholars (Berlo, 1960; Fisher & Adams, 1994; Schramm, 1955) present conceptual models which expand on Shannon's theory of communication (1948). This basic theory describes human communication as encoded messages a sender transmits to a receiver through a channel. The receiver decodes the messages to derive meaning (Shannon, 1948). In his Sender-Message-Channel-Receiver (SMCR) model of communication, Berlo (1960) separates Shannon's (1948) model into four distinct parts, and presents factors that influence the communication process, such as communication skills, social systems, knowledge, culture, and attitudes. Schramm (1955), on the other hand, focuses on the importance of feedback, and describes communication as a circular process in which participants are both senders and receivers who code and decode messages based on their experiences.
Research shows that the coding of messages can be either verbal or nonverbal (Keating, 2016), and that, in interpersonal relationships, people communicate all the time even if their intention is not to communicate (Watzlawick, Beavin Bavelas, & Jackson, 1967). To be more specific, lack of communication is also considered as a form of communication, because by not communicating, the sender can convey a variety of messages which receivers perceive and interpret differently depending on the situation (Watzlawick et al., 1967). So, how can this communication principle aid in exploring the presence, types, and potential impact of eNVC?
According to communication theorists, verbal messages are expressed through the meaning of words (written or spoken), whereas nonverbal messages are expressed beyond the actual meaning of words, and they mainly reveal emotions, characteristics, and attitudes (Manusov, 2016; Mehrabian, 1981). Nonverbal communication is not the opposite of verbal communication, as it usually complements it (Creative Commons, 2012). In face-to-face encounters, verbal and nonverbal cues work together in concert to present clearer, more comprehensive messages; moreover, communication theorists indicate that nonverbal messages need to be interpreted "as clusters within contexts" (Creative Commons, 2012, p.35).
A study of the literature reveals that some scholars use the expressions "nonverbal communication" and "body language" interchangeably. Therefore, they assume that text-based online courses lack any type of nonverbal communication because body language is nonexistent. For instance, Reilly, Gallagher-Lepak, and Killion (2012) discussed the lack of nonverbal communication in online learning as an emerging theme that had both positive and negative connotations.
A deeper examination of nonverbal cues reveals that some are related to the perception of 2D visuals and time (Blatner, 2002; Manusov, 2016). Although body language and paralanguage are absent from the text-based online learning environment, this does not overrule the presence of other types of eNVC which can convey attitudes of understanding, reassurance, appreciation, empathy, and encouragement. Conversely, those same eNVC can transmit negative messages that lead to apprehension and demotivation.
Academic research on the topic of eNVC is scarce. However, some studies on the efficiency of online learning unknowingly focus on the consequences of neglecting these cues. For instance, research shows that, despite its popularity and rapid growth, online education still has higher attrition rates (Bart, 2012; Liu, Gomez, Khan, &Yen, 2007; Newman, Couturier, & Scurr, 2010). Students enrolled in online courses often report feeling socially disconnected, and missing teacher immediacy and interpersonal relationships with peers (Menchaca & Bekele, 2008).
To overcome feelings of isolation, learners need to become socially connected with their peers and instructors. The community of inquiry (CoI) model as introduced by Garrison, Anderson, and Archer (2000) refers to successful relational interactions in the online learning environment as "social presence." They define social presence as "the ability of participants in the community of inquiry to project their personal characteristics into the community, thereby presenting themselves to the other participants as "real people" (Garrison, Anderson, & Archer, 2000, p. 89).
The novelty of the research topic necessitated the adoption of a design suitable for exploring a new phenomenon. Creswell (2013) describes the Sequential Exploratory Mixed-Method Design as a method in which findings of the preliminary qualitative data analysis inform the quantitative data collection, whereas the quantitative results serve to validate the qualitative findings. It is particularly useful when instruments for quantitative data collection are absent, and when quantifiable data is needed to verify personal views (Creswell, 2013). Following this design, this research had two consecutive phases, as shown in Figure 1. Both Phase 1 questionnaires and Phase 2 surveys were administered using a cloud-based survey development software, and data from questionnaires and surveys was electronically collected, stored, and analyzed. The project complied with the Tri-Council Policy Statement: Ethical Conduct for Research Ethics Involving Humans (2014).

Figure 1. Sequential exploratory mixed-method design.
A purposive sampling of eight participants (three faculty and five students) was selected to answer 10 open-ended interview questions about their online teaching/learning experiences. Recruitment criteria included extensive knowledge of the online teaching and learning environments.
After gathering the questionnaire responses, two rounds of thematic analysis were conducted (Braun & Clarke, 2006). The first round aimed to identify and categorize themes in the participants' responses, whereas the second aimed to:
This Triple-E process led to the exclusion of themes related to audio, video, text-based synchronous chats, and text content. Additionally, it resulted in the elimination of some general concepts that were too broad to define in Phase 1, and verify in Phase 2, such as "willingness" and "openness."
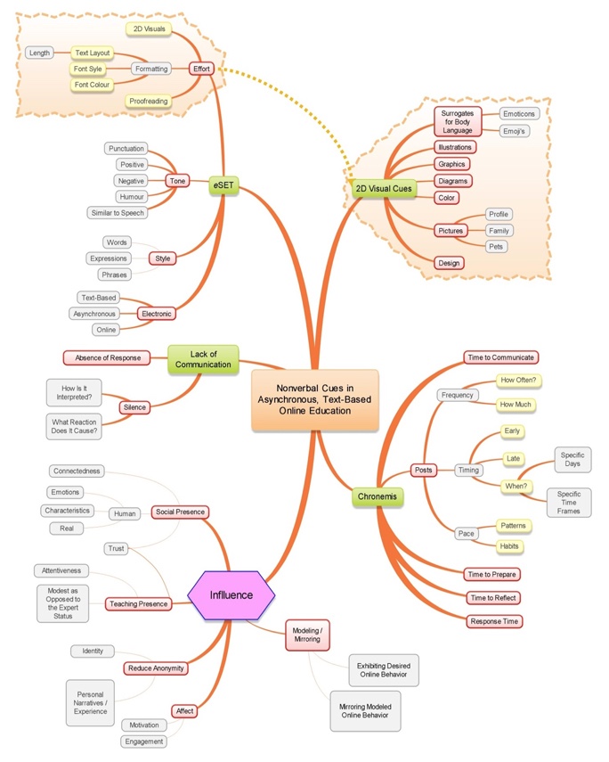
The last step in the Triple-E thematic analysis involved encoding relevant themes by determining how they could be connected based on their explicit and implicit contextual meanings. Figure 2 displays a mind map representing the findings of Phase 1 thematic analysis, which helped identify five eNVC categories, four of which described their types, whereas the fifth pinpointed their potential influence.

Figure 2. Mind map illustrating phase 1 findings and eNVC categorization.
Below is a description of the five eNVC categories identified:
Chronemics. In communication, chronemics is "the study of the concepts and processes of human temporality, or connections with time, as they are bound to human communication interactions" (Littlejohn & Foss, 2009, p. 96). Therefore, this eNVC category is associated with the perception and use of time. According to Phase 1 data analysis, those cues could be embedded in the:
Lack of communication. As presented earlier, "no communication" is a form of communication. The questionnaire answers implied that this category is closely associated with negative learning experiences, as evidenced by a students' comment:
If the teacher does not respond, or if no one responds to what I write, then I am left in a cloud of ambivalence.... If I am ignored, I take it as a negative response. If, and when, this occurs, I tend to only contribute sufficiently to get my marks.
Phase 1 data analysis also suggested that "ignoring" or "not replying to" unpleasant peers' posts was a common cue to show discontent.
ESET. This was the most challenging category to label as it represented an amalgamation of many properties associated with the written text, beyond the actual meaning of words. It largely resembles paralanguage, or the vocalic attributes of spoken words, and includes: the writing style, tone, choice of words/expressions, structure, layout, and format in addition to the effort a person makes to express thoughts and/or feelings. While exploring the effectiveness of a variety of expressions that describe this category with two peers, one peer suggested the term "eSET" as an acronym for the "electronic Style, Effort, and Tone" which also appear as one set (personal communication, April 3, 2016).
References to eSET were found in many of the respondents' answers to questions related to the perception of eNVC. For instance, one student wrote, "Emoticons, punctuation, caps, etc. can implicate what non-verbal, in person cues may," whereas another's list of eNVC included:
Moreover, many responses implied that the two eNVC categories, eSET and 2D Visuals, overlap at the point of effort participants make to send clearer messages.
2D visual cues. All participants mentioned 2D visuals as a form of eNVC, including:
Respondents also considered 2D visuals as indicators of social presence because they could convey messages related to feelings more than plain text. This type of human interaction could increase the level of motivation and engagement, as one student wrote:
Emoticons indicate passion, excitement, frustration, and other various emotions. Emphasizing key ideas through font choice and format can tell others how one feels about the topic at hand. When there is a meaningful discussion at play where emotions and personal perspectives are welcomed, the level of engagement and motivation definitely increase.
Influence. The final category identified in Phase 1 data analysis was the influence of eNVC on the online learning experience in general, and on the students' engagement and motivation in particular. The questionnaire answers suggested that eNVC helped respondents see their peers and instructors as "real" people, therefore, they contributed to the creation of social presence. However, too much presence could become a deterrent to social connectedness, as one of the students stated:
Someone who participates regularly, and does so in a timely and professional manner taking the time to proofread their posts, include extra references or design interesting, colorful graphics are the people I tend to respond to in the asynchronous online classes I am involved with. Those people have a social presence online. However, people that have too much social presence (posting first all the time, tone of posts sound like they know it all), are the people I avoid interacting with.
To sum up, most respondents indicated that it was possible for eNVC to communicate messages related to emotions and attitudes, which could also impact the learners' levels of engagement and motivation. Consequently, if learners in online courses detected signs of attentiveness and engagement, especially from their professors, they would become more motivated and engaged, and vice versa. This line of thought suggested the existence of the modeling/mirroring principle, as it was more explicitly stated by one of the instructors' remark, "I try to model behavior in my classes, online ones included, so I use cues I am comfortable with and post early and often, the more I show students, the more they give back."
Phase 2 built on the findings of the research preliminary stages which informed the content of two versions of an online survey: Learners' Version (LV) and Professors' Version (PV). The difference between the two versions was limited to the exclusion of two demographic questions from the PV, and the inclusion of specific questions for each group to investigate the theme of silence.
Data analysis and results. Although the aim of Phase 2 was to validate and quantify Phase 1 findings, having two versions of the same survey provided a better insight into the similarities and differences in perspectives between the two groups of respondents.
Learning environment. A comparative analysis of the survey data revealed differences in the preference of the learning setting. While 75% of the professors were comfortable teaching in any environment (face-to-face, online, or blended), 58% of the learners chose either face-to-face (41.30%) or blended (17.39%). Although 73.33% of the learners strongly agreed that they chose to study online because it was convenient, and 80% because it was flexible, only 41.30% indicated a preference for online learning.
Teaching presence and response time. Despite some differences in views, data analysis from the question about the factors that contribute to the teaching presence showed that 95.65% of the learners and 87.50% of the professors agreed that speed of feedback contributed to the teaching presence.
Social presence. As concerns the meaning of social presence, 76.90% of the learners and 87.50% of the professors chose the option which describes it as the feeling of being "there" with other members of the learning community. Both groups agreed that eNVC related to chronemics (timing, frequency, and pace of postings), 2D visuals (profile pictures and emoticons), and eSET in the form of stylistic cues contributed to social presence. They also confirmed that eNVC in the form of posts timing, length, frequency, as well as 2D visuals indicate human characteristics.
Lack of communication. Lack of communication was a major eNVC category identified in Phase 1, which was challenging to investigate in insolation of other themes. That is why the PV question related to this category asked about the professors' impressions, assumptions, and actions if a student in their online classes, who regularly participated in the class DBs, had been absent from the class discussions for a week. All respondents stated they would notice the absence, and contact the student either by email (87. 50%) or phone (12.50%). Only one professor stated they would deduct marks for lack of class participation.
Additionally, lack of communication in the form of "ignoring" or "not replying" was also identified as a cue for showing discontent in asynchronous, online discussions. Results of a question investigating the learners' behavior if a peer wrote something they found offensive revealed that 47.73% would ignore that post.
Also, from the learners' perspective, lack of communication was investigated in a question about their feelings if no one replied to their posts. Of the 46 learners who completed the survey, 20.45% stated it did not have any effect on them while 43.18% associated it with feeling demotivated, ignored, or devalued. In the space for comments, some added feeling their posts were of "no interest." Two of the 12 learners who added comments to this question mentioned the possibility of others not having time or already meeting their requirements for weekly posting.
Influence of ESET. Although none of the survey respondents associated lack of replies with the post format, results from the question about eSET revealed that formatting may have more influence than anticipated. As a practical application of this category identified in Phase 1, two layouts of the same post were presented to participants: Layout A, without special text formatting, greeting, or concluding remark and; Layout B, with special text formatting, numbering, paragraph breaks, smiley, greeting, and concluding remark (Appendix). Respondents were asked to take a cursory look at both layouts then answer related questions.
Results indicated that 72.09 % of the learners and 75% of the professors chose Layout A as the one which reflected a monotonous tone. Moreover, 79.55% of the learners and 87.50% of the professors stated that Layout B gave the impression of social presence. Most learners (79.55%) and professors (75%) indicated they were more likely to respond to Layout B, while 0% of all respondents chose Layout A as the post they would respond to (Figure 3).
Remarkably, 22 learners added comments to explain their choices. They included clarifications about Layout B being more reader friendly, organized, easier to navigate, and visually pleasing. They described the writer of layout B as: "Friendly, warm, inviting, open, inclusive, engaging, pleasant, fun, thoughtful of the time of others," and "not taking themselves too seriously." On the other hand, some of them described the writer of Layout A as: "Someone who did not have time" or who "did not put enough effort into making their thought/opinion meaningful to their peers," therefore implying that eSET was a powerful eNVC which could send messages related to the writer's personality and attitude toward learning.

Figure 3. Impressions about posts with same content but different layouts.
Engagement and motivation. Could eNVC influence learners' levels of engagement and motivation? Survey results suggested that instructors' actions could impact students' levels of engagement and motivation. For instance, 85.71% of the learners and 100% of the professors stated that students engaged more if instructors quickly provided help when detecting signs of struggle, therefore making a direct correlation between the eNVC category of chronemics and learner engagement.
As for the negative impact, 71.43% of the learners and 87.50% of the professors indicated that students engaged less if instructors ignored their questions, drawing relationships between the eNVC category of lack of communication and student motivation. Additionally, 100% of the professors confirmed that students became more engaged and motivated when instructors provided quick feedback, and less engaged and motivated if instructors did not log in to the course website for several days. On this matter, one student added the following comment:
It makes me very upset when an instructor does not log in to the course website for several days during the week (four to five days in a row). It happened with my previous course and I am still disturbed by that.
This comment pinpointed the importance of the teacher's presence which, in the learners' opinions, exceeded the importance of their peers' presence. Results from the LV showed that 71.43% of the learners engaged less, and 66.67% became less motivated if instructors ignored their questions, while 51.22% stated they engaged less, and 36.84% became less motivated if their peers ignored their questions. However, the PV results showed that 75% of the professors thought students engaged less and became less motivated if their peers ignored their questions.
Another difference in views between the two groups appeared in the results related to posts timing. For instance, 71.43% of the professors thought peers engaged more with students who post the first day of the week (Monday). However, 40.48% of the learners indicated it had no effect on their engagement, whereas 19.08% stated it made them engage less.
However, those views met again at the post length, when 75% of the professors and 78.05% of the learners stated that long posts (700 words or more) caused students to engage less. In this regard, one student added the following comment: "Too long don't read. Seriously, I don't have time to read novels."
The findings of this research confirmed that, despite its increasing popularity, online education continues to be associated with attrition and feelings of isolation (Liu et al., 2007; Menchaca & Bekele, 2008). That is why most online learners prefer the face-to-face or blended educational settings, in which they experience a more elaborate sense of belonging to the learning community. However, this sense of belonging is not totally absent from the virtual learning community (Kop, Fournier, & Mak, 2011). According to the CoI model, it could be created through the combination of the teaching presence, the cognitive presence, and the social presence which is the responsibility of the teaching presence, and it mediates the cognitive presence (Garrison & Arbaugh, 2007). Since all three presences contribute to the perception of the learning experience, a negative experience could result from failures in establishing a cognitive presence, and even more so from the other presences that facilitate it. Therefore, it is necessary to acknowledge the factors which contribute to creating and maintaining the social and teaching presences within the online learning environment.
Some of these factors are directly related to the process of communication, which is fundamental to all social interactions within any educational setting, online learning included. However, it is commonly believed that the nonverbal element of communication is totally absent from the asynchronous, text-based online learning environment because body language and paralinguistic cues are neither conveyed nor perceived through written language. This could be true with archaic forms of written communication, but with the advent of Web 2.0 which created new forms of computer-mediated human interactions situated somewhere between writing and speech (Baron, 2003a, 2003b), it became possible for various elements of nonverbal communication to be transmitted, received, and interpreted through electronic texts. This was supported by the research at hand, which identified four categories of eNVC types, along with their potential influence on teaching and social presences, and in turn, the learners' engagement and motivation.
For any category/subcategory to be recognized as eNVC, it must be nonverbal, expressed beyond the use and/or meaning of the written words, and transmitted electronically through asynchronous, text-based online human interactions. In the view of these criteria, this study classified four main types of eNVC: chronemics, 2D visuals, eSET, and lack of communication. Except for eSET, all these eNVC types constitute forms of traditional nonverbal communication. However, many of them go unnoticed in face-to-face encounters due to the presence of more visible nonverbal cues, such as facial expressions, body posture or gestures, and voice. But, similarly to people who compensate for their loss of a certain sense through the heightening of other senses, the results of this research seem to indicate that once learners lose the ability to see and hear other participants in the learning community, they compensate for this loss by developing abilities to decipher codes transmitted through time, silence, and other types of eNVC including eSET, which is comparable to paralanguage in the spoken language. Although eSET accompanies printed words, it carries the power of conveying messages beyond the meaning of those words, which can reflect the writer's personality, feelings, and/or attitudes as demonstrated by the results of questions related to the same post presented in two different layouts (Figure 3).
It is worth noting that eNVC, as an innovative concept in online education, should be deliberated with caution until further studies prove its influence on the learning experience. Although this research suggests that some forms of eNVC contribute to the social and teaching presences, online educators and learners need to remember that nonverbal cues should be interpreted as clusters within a context (Creative Commons, 2012; Matsumoto & Hwang, 2016). Therefore, prior to deciding whether a certain behavior could increase or decrease students' engagement and motivation, it is necessary to take into consideration the contextual framework, as well as other forms of communication, surrounding that behavior. Electronic nonverbal communication is not the opposite of verbal communication, nor is it its substitute; it is rather a complementary component of electronic communication which helps fill out the visual and vocal void in the asynchronous, text-based online learning environment.
At the end of this project, it was rewarding to see that what had started as a personal inquiry led to academic research findings, which could improve our understanding of the online learning experience. However, throughout every step of this study, I came across information that generated many more questions, most of which I was unable to investigate within the scope of this project.
For instance, little did this research reveal on the topic of modeling/mirroring desired behavior in online courses. However, participants alluded to the fact that learners engaged less when they perceived signs of their instructors' lack of engagement. Although most of these signs were mainly related to the frequency of posts/replies and the response time, as a member of the online learning community, I noticed other types of mirroring related to text formatting, the use of emoji's, and posts timing. Examples of such actions include learners imitating their instructor's special text formatting (such as the use of a specific color or font type) while quoting another participant, and posting on the same days their instructors post. Therefore, it would be interesting to investigate this type of modeling/mirroring online behavior, and the impact it might have on the learners' engagement.
Another potential topic for future research is associated with the differences in opinions about the time online learners have to reflect on the course material. Although some participants indicated their preference for online learning because it gave students more time to think, others stated that the six-week terms were too short for students to reflect fully on each course content. In the view of the importance of time as a category of eNVC, it would be beneficial to explore how learners perceive the amount of time allocated for the coursework, and whether this has any effect on their academic success.
Perhaps future research will explore those topics, along with other areas I pondered on while completing this research, such as: the generational and gender differences in transmitting, perceiving, and/or interpreting eNVC; the effect social media has on the use and understanding of eNVC in online education; the difference between perception and reality when it comes to decoding the meaning of eNVC; intentional and unintentional eNVC; and the association of emoji's with innate, international, and culturally acquired nonverbal behaviors in the form of body language and/or facial expressions.
My aim throughout this study was to explore the existence, forms, and influence of eNVC in the online learning environment to improve the students' learning experience. Due to the lack of academic studies on this topic, theories of communication as well as the CoI model provided a foundation for the theoretical model. The Exploratory Sequential Mixed-Method constituted the research design, dividing it into two consecutive phases: Phase 1 was qualitative, and aimed to provide preliminary knowledge on the eNVC themes; Phase 2 was mainly quantitative, and built on Phase 1 findings to validate and quantify them.
In conclusion, the research findings and results provided the following answers to the research questions:
Electronic nonverbal communication exists, and the most noticeable eNVC were chronemics, 2D visuals, eSET, and lack of communication. Each one of them contained subcategories which were identified in Phase 1, and validated in Phase 2 as having the potential to convey human qualities related to emotions, attitudes, and personality traits.
The outcome of this research suggested that eNVC, especially the ones related to chronemics (such as response time), had a great impact on establishing and maintaining a teaching presence, whereas lack of communication could lead to the absence of any social and/or teaching presence. Additionally, eSET and 2D visuals could contribute to the social presence.
The research findings suggested that chronemics and lack of communication had more influence on students' levels of engagement and motivation than 2D visuals. However, although eSET was not recognized as a significant factor in the students' engagement, survey results regarding the length, format, and layout of posts suggested it may have more impact than anticipated.
Despite its growing popularity, online learning is still regarded as less satisfactory than face-to-face learning environments. Interestingly, the reason for this dissatisfaction is not the decreased levels of education, but rather the decreased level of human interaction, which is indispensable for connecting individuals within any community, including the online learning community. Those interactions which convey the feeling of being with other "human beings," despite being alone facing a computer screen can be recognized as "presence," and cannot be transmitted through written words alone, but rather through eNVC. As suggested by the research at hand, eNVC can show members of the learning community that their instructors and peers are "real" and "there," and they do care about community members' intellectual, social, and emotional well-being.
Baron, N. S. (2003a). Language of the internet. In A. Farghali (Ed.), The stanford handbook for language engineers (pp. 59-127). Stanford: CSLI Publications.
Baron, N. S. (2003b). Why email looks like speech: Proofreading, pedagogy, and public face. In J. Aitchison & D. Lewis (Eds.), New media language (pp. 102-113). London, UK: Routledge.
Bart, M. (2012). Online student engagement tools and strategies. Madison, WI: Magna Publications.
Berlo, D. K. (1960). The process of communication: An introduction to theory and practice. New York, NY: Holt, Rinehart and Winston.
Blatner, A. (2002, August 1). More about nonverbal communications. Part 2: Using experiential methods of learning. Retrieved from http://www.blatner.com/adam/level2/nverb2.htm
Braun, V., & Clarke, V. (2006). Using thematic analysis in psychology. Qualitative Research in Psychology, 3(2), 77-101. doi: 10.1191/1478088706qp063oa
Burgoon, J. K., Guerrero, L. K., & Floyd, K. (2010). Chapter 1: Introduction to nonverbal communication, In Nonverbal communication (pp. 1-28). Boston, MA: Allyn & Bacon.
Creative Commons. (2012). Chapter 4: Types of nonverbal communication. In A primer on communication studies (Vol.1.0, pp. 196-235). Retrieved from http://2012books.lardbucket.org/books/a-primer-on-communication-studies/
Creswell, J. W. (2013, February 19). What is mixed methods research? University of Nebraska-Lincoln [Video file]. Retrieved from https://www.youtube.com/watch?v=1OaNiTlpyX8
Dunlap, J. C., & Lowenthal, P. R. (2018). Online educators' recommendations for teaching online: Crowdsourcing in action. Open Praxis, 10(1), 79-89. doi: 10.5944/openpraxis.10.1.721
Fisher, B. A., & Adams, K. L. (1994). Interpersonal communication: Pragmatics of human relationships. New York, NY: McGraw-Hill.
Garrison, D. R., Anderson T., & Archer, W. (2000). Critical inquiry in a text-based environment: Computer conferencing in higher education. The Internet and Higher Education, 2(2-3), 87-105. Retrieved from http://cde.athabascau.ca/coi_site/documents/Garrison_Anderson_Archer_Critical_Inquiry_model.pdf
Garrison, D. R., & Arbaugh, J. B. (2007). Researching the community of inquiry framework: Review, issues, and future directions. The Internet and Higher Education, 10, 157-72. Retrieved from https://ac.els-cdn.com/S1096751607000358/1-s2.0-S1096751607000358-main.pdf?_tid=a959f42c-38a6-4c45-90d5-09c2a6f2c639&acdnat=1549252130_048d2626462915d529dc7c20a1386a35
Keating, C. F. (2016). The developmental arc of nonverbal communication: Capacity and consequence for human social bonds. In D. Matsumoto, H. C. Hwang, & M. G. Frank (Eds.), APA handbook of nonverbal communication (pp. 103-138). Washington, DC: American Psychological Association. doi: 10.1037/14669-005
Knapp, M. L., & Hall, J. A. (2009). Chapter 1: Nonverbal communication: Basic Perspectives. In Nonverbal communication in human interaction (7th ed., pp. 1-25). Boston, MA: Wodsworth Cengage Learning. Retrieved from https://www.cengagebrain.com.mx/content/knapp68694_0495568694_02.01_chapter01.pdf
Kop, R., Fournier, H., & Mak, J. (2011). A pedagogy of abundance or a pedagogy to support human beings? Participant support on massive open online courses (MOOCs). The International Review of Research in Open and Distance Learning, 12(7), 74-93. Retrieved from http://www.irrodl.org/index.php/irrodl/article/view/1041/2025
Littlejohn, S. W., & Foss, K. A. (Eds.). (2009). Nonverbal communication theories. In Encyclopedia of communication theory. Los Angeles, CA: Sage Publications.
Liu, S., Gomez, J., Khan, B., & Yen, C. (2007). Toward learning oriented community college online course dropout framework. International Journal on E-Learning, 6(4), 519-542. Waynesville, NC USA. Retrieved from https://www.learntechlib.org/primary/p/21789/.
Manusov, V. (2016). A history of research on nonverbal communication: Our divergent pasts and their contemporary legacies. In D. Matsumoto, H. C. Hwang, & M. G. Frank (Eds.), APA handbook of nonverbal communication (pp. 3-15). Washington, DC: American Psychological Association. doi: 10.1037/14669-001
Matsumoto, D., & Hwang, H. C. (2016). The cultural bases of nonverbal communication. In D. Matsumoto, H. C. Hwang, & M. G. Frank (Eds.), APA handbook of nonverbal communication (pp. 77-101). Washington, DC: American Psychological Association. doi: 10.1037/14669-004
Mehrabian, A. (1981). Silent messages: Implicit communication of emotions and attitudes. Belmont, CA: Wadsworth.
Menchaca, M.P., & Bekele, T.A. (2008). Learner and instructor identified success factors in distance education. Distance Education, 29(3), 231-252. doi: 10.1080/01587910802395771
Newman, F., Couturier, L., & Scurr, J. (2010). The future of higher education: Rhetoric, reality, and the risks of the market. San Francisco, CA: Jossey-Bass. Retrieved from http://books.google.com/books?hl=en&lr=&id=mX7kiLWp8hkC&oi=fnd&pg=PR9&dq=The+Future+of+Higher+Education:+Rhetoric,+Reality,+and+the+Risks+of+the+Market &ots=0EJ2Dyhu1Y&sig=RACLZVjYO9aHn8zzTgtl-j4rpYs
Reilly, J. R., Gallagher-Lepak, S., & Killion, C. (2012). 'Me and my computer': Emotional factors in online learning. Nursing Education Perspectives, 33(2), 100-105. doi: 10.5480/1536-5026-33.2.100
Schramm, W. (1955). How communication works. In W. Schramm (Ed.). The process and effects of mass communication. Urbana, IL: University of Illinois Press.
Shannon, C.E. (1948). A mathematical theory of communication. Bell System Technical Journal, 27, 379-423. Retrieved from: http://math.harvard.edu/~ctm/home/text/others/shannon/entropy/entropy.pdf
Tri-Council Policy Statement. (2014). Ethical Conduct for Research Involving Humans. Retrieved from http://www.pre.ethics.gc.ca/pdf/eng/tcps2-2014/TCPS_2_FINAL_Web.pdf
Watzlawick, P., Beavin Bavelas, J., & Jackson, D.D. (1967). Pragmatics of human communication. A study of interactional patterns, pathologies, and paradoxes. New York, NY: Norton.


Nonverbal Communication in Text-Based, Asynchronous Online Education by Rima Al Tawil is licensed under a Creative Commons Attribution 4.0 International License.